职工医疗互助保障活动是工会组织动员广大职工在自筹资金、自愿参加的基础上,发扬团结友爱、互助互济精神,让患病住院职工在享受基本医疗保险等待遇的基础上再得到一定的补助。活动开展三年来,年度参互人数稳定在100万人以上,年度增长率保持在15%以上,全区共有10.8万多人次从中受益,申领次数最多的达40次,领取补助金额最高的34.54万元,切实减轻了许多职工家庭的经济负担,呈现出“工会全面宣导,职工积极参与,社会大力支持,会员广泛受益”的良好局面。
目前,2022年度内蒙古职工医疗互助保障行动已经开始。今年参互职工能够享受到哪些待遇?和往年相比,今年的参互政策有哪些变化?针对大家关注的问题,内蒙古职工互助保障协会集中解答如下。
职工互助保障相关政策
1、什么是职工互助保障?
职工互助保障是各级工会职工互助保障组织为维护职工医疗、健康等保障权益而开展的职工互助互济活动。工会开展的职工互助保障活动是国家多层次社会保障体系的重要组成部分,是工会服务职工的传统特色工作。
2、开展职工互助保障的政策法规依据是什么?
(1)《中华人民共和国基本医疗卫生与健康促进法》第七章第83条规定:国家建立以基本医疗保险为主体,商业健康保险、医疗救助、职工互助医疗和医疗慈善服务等为补充的多层次医疗保障体系。
(2)中华全国总工会《关于印发〈中国职工保险互助会关于加强自身建设推进职工互助保障活动创新发展实施方案〉的通知》(工资发〔2020〕10号)明确职工互助保障活动的定位是:国家社会保障的有益补充,工会服务职工的有力抓手,职工抵御风险的有效屏障。
(3)自治区党委、政府印发《关于深化医疗保障制度改革的实施意见》(内党发[2020]27号)第一条第5款明确:支持医疗互助有序发展。
(4)国务院办公厅《关于健全重特大疾病医疗保险和救助制度的意见》(国办发〔2021〕42号)第六章第10条规定:鼓励医疗互助和商业健康保险发展。支持开展职工医疗互助,规范互联网平台互助,加强风险管控,引导医疗互助健康发展。
3、内蒙古职工互助保障协会是什么组织?
内蒙古职工互助保障协会是由内蒙古自治区总工会主管,经自治区民政厅注册成立的社会团体。
其业务范围是:开展与职工生、老、病、死、残或发生意外灾害、伤亡有关的职工互助互济及其它相应的社会互助保障活动。负责互助保障金的筹集、调剂、给付、保值等管理工作。
4、内蒙古职工互助保障协会的宗旨是什么?
为促进多层次社会保障体系的建立,动员和组织职工发扬工人阶级团结互助精神,继承工会组织互助互济优良传统,对因客观原因造成生活困难的职工给予多种形式的帮助,以此减轻职工负担,提高生活质量,增强抗风险能力,促进社会和谐稳定。
5、参加职工住院医疗互助保障活动的条件有哪些?
(1)自治区行政辖区内参加城镇职工基本医疗保险;
(2)年龄在16至60周岁的在职职工;
(3)由所在单位工会统一组织,不接受个人单独参加;
(4)同一单位参加活动的职工不得少于其全部职工的75%(含)。
6、单位没建立工会,是否可以参加职工医疗互助保障活动?
不可以,需由单位工会统一组织参加。
7、参加职工住院医疗互助交费标准是多少?
根据自治区经济发展水平,内蒙古职工住院医疗互助保障活动交费标准为:在职职工每人每年100元。
8、自治区总工会对参加职工住院医疗互助保障活动的职工补助是多少?
自治区总工会为每位参加职工住院医疗互助保障活动的职工补助10元,在职职工实际每人每年交费90元。
9、参加职工住院医疗互助的办理时间如何规定?
每年5月1日至12月10日。
10、保障期是如何规定的?
职工住院医疗互助保障期为一年,从办结参互手续后的次日零时起,至一年期满日的二十四时止。
11、职工住院医疗互助保障入会需提供什么材料?
(1)《参加职工医疗互助活动申请书》和《参加职工医疗互助活动会员名单》(可直接从系统打印);
(2)《内蒙古职工住院医疗互助保障活动参互申请表》;
(3)其它相关证明材料。
互助申领补助相关细则
12、参互职工住院后,互助金申领的范畴是什么?
参互职工在保障期内享受住院医疗补助,对职工基本医疗保险、大额(大病)补充医疗保险等统筹支付后的自付部分(不含个人自费费用),采取单次住院按分段计算的办法给予补助,一个保障期补助最高金额为500000元。
13、职工住院医疗互助政策分段补助的比例是如何规定的?
(1)自付部分在0—3000元(含)的,按40%比例补助;
(2)自付部分在3000元(不含)—5000元(含)的,按50%比例补助;
(3)自付部分在5000元(不含)—10000元(含)的,按60%比例补助;
(4)自付部分在10000元(不含)—50000元(含)的,按70%比例补助;
(5)自付部分在50000元(不含)—100000元(含)的,按80%比例补助;
(6)自付部分在100000元(不含)—500000元(含)的,按100%比例补助;
(7)超过500000元的部分,不再补助。
14、职工住院医疗互助的住院补贴制度如何规定的?
2020年度起,参互的职工住院每天补贴10元,连续参互两年的每天补贴20元,连续参互三年以上的每天补贴30元,补助天数以医保结算单据为准,且最长补助时限为30天。参互职工领取住院补助金和住院补贴后,累计金额达不到200元的,补足200元。
15、2022年(第四期)职工住院医疗互助保障活动政策有什么调整?
主要调整了三个方面的内容:
一是为了普惠会员,提升了各分段报销的比例,从总体上看,新增了3个报销段,并且每个新增段的报销比例都提高了10%—20%。
二是为了解决因大病致贫致困的问题,提高了报销金额上限,由之前的25万元提高到了50万元。
三是为了解决会员报销时间紧的问题,延长了报销的有效期,由原来会员出院结算后的90天延长至本单位保障期结束后的90天,大大宽松了职工的报销时间。
16、职工住院补助金的核算方法是什么?
补助金=(进入统筹费用-统筹基金等已支付费用)×分段比例
例如:某职工2019年7月8日参加了职工住院医疗互助保障活动,连续参加三期且期间从未住院。2021年9月7日该职工因病住院,于2021年10月10日治愈出院。住院总费用690051元,其中,基本医疗统筹支付205000元,大病基金支出100000元,全自费65109元,乙类自理费用3004元,特治特检自理费用360元,当地医保起付线费用800元。
补助金计算如下:
进入统筹费用=690051-65109-3004-360-800=620778元
统筹基金等已支付费用=205000+100000=305000元
补助金=(进入统筹费用-统筹基金等已支付费用)×分段比例=(620778-305000)×分段比例=315778×分段比例=3000×40%+(5000-3000)×50%+(10000-5000)×60%+(50000-10000)×70%+(100000-50000)×80%+(315778-100000)×100%
=1200+1000+3000+28000+40000+215778=288978元
住院补贴:因该职工连续参加活动从未住院,其住院补贴为:30天×20元=600元
补助金合计:288978+600=289578元
17、参互职工入院时间、出院时间不在同一保障期的,如何核算补助金?
按照入院时间所在保障期的政策核算补助金,补助金的核算按照互助有效期的住院天数占住院总天数的比例进行计算。
18、职工住院医疗补助金的申领受病种限制吗?
不受病种限制。
19、申领补助金的时限有何规定?
参互职工出院后,应由职工本人(或近亲属)持有关凭证及时到所属工会办理申领手续,申领有效期为本单位保障期结束后90个自然日,逾期视为放弃享受互助补助金的权利,不再办理。
20、申领补助金需要哪些材料?
(1)参互职工身份证、医保卡和银行卡复印件;
(2)基本医疗保险住院结算单和医疗费用收据;
(3)住院治疗用药清单和出院证明书;
如果会员出现急诊转住院的或门诊特病治疗的,需提供相应的急诊证明或门诊特指的恶性肿瘤放疗、化疗和尿毒症血液透析诊断证明。
21、正在住院或者之前患病的职工能否参加互助活动?
可以参加。职工住院医疗互助活动没有观察期,也没有既往病史的要求。
22、职工申领补助金时,是否可以把补助金打入医保卡?
可以,前提是医保卡已开通银行卡功能。
23、上年度参加了活动,活动到期后本年度没有续互,但部分住院时间在上年度保障期,可以申领补助金吗?
在保障期内的部分可以申领。
24、一个年度内住院超出医保报销封顶线的部分,职工医疗互助还可以申领补助金吗?
为解决职工重病花销较大的问题,职工年度医保报销达到封顶线后,可继续申领补助金。
25、医保报销单显示的住院时间与住院收费票据不一致时,以哪个为准?
以住院收费票据为准。
26、职工多次住院,能否合并成一次集中办理?
不可以,单次住院按分段计算的办法给予补助。有出院诊断书明确要求的24小时内转往上级医院的情况,可以视为同一次住院,一并申领。
27、急诊转住院,急诊与住院结算时间不一致,能否将急诊纳入申领范围?
急诊和住院能一并上传结算单的,可以一并办理。急诊不作单独办理。
28、急诊24小时内(急诊住院)转住院的,急诊日期算不算到住院总日期里面?
急诊日期算到住院补贴里面。
29、只有医保结算单据或者住院收费票据,在医保系统中可查询此次住院信息的,是否可以申领?
由当事人调取医保系统数据,完善相关证明材料,按程序上报办理。
30、下级医院24小时内转到上级医院的,住院补贴天数如何计算?
住院补贴按合计住院天数计算。
31、转院未备案或未办理转院手续的住院会员,如何申领补助金?
异地就医未按规定办理备案手续或转院手续的,需减掉转诊先自付的部分,再按照异地就医医保报销政策执行。
32、出院后,医保没有结算,可以申领补助金吗?
不可以,需在医保结算后提交申领。
33、单病种的医疗补助金如何核算?
治疗费用超出医保局规定部分由医院负担;治疗费用在规定范围内的由医保和患者按比例共同负担;由患者支付的部分,职工医疗互助分段按比例进行补助。
34、我区职工互助保障门诊特殊疾病指哪些?
门诊特殊疾病特指恶性肿瘤到门诊治疗的放疗、化疗和尿毒症患者血液透析(不含门诊检查和买药),其补助方式遵照医保的报销结算方式执行,最短时限可按月结算。
35、日间病房住院可以申领吗?
医院和医保均按照住院办理的,可以进行申领。门诊参照住院管理的,不在申领范围。
36、门诊治疗,出院医保开具门诊票据但是医保结算单为住院结算单,是否可以申领?
门诊治疗属于恶性肿瘤放疗、化疗和血液透析三种特殊疾病,按照门诊申领办法进行办理,其他病种不予办理。
37、药店买药用于放化疗或血液透析,医保局出具了慢病的医保结算单,这种情况是否可以申领?
药店和门诊买药不纳入申领补助范围。
女性馨康互助保障活动
38、参加女性馨康互助保障活动的条件有哪些?
凡身体健康、年龄在60周岁以下的在职女职工或在册参互的男职工配偶,都可以通过本人或者家属所在单位的工会向内蒙古职工互助保障协会的办事处、代办点申请参加本活动,成为本会会员。
39、如何参加女性馨康互助保障活动?
由工会统一组织参加本活动,且会员人数不得少于参互单位全体在职女职工的75%(含)(以单位女职工人数为标准,男职工配偶不纳入计算比例)。
40、劳动关系在内蒙古自治区范围内,但驻外省工作的女职工,能否参加女性馨康互助保障活动?
可以参加。
41、符合参加女性馨康互助保障活动的会员是否有缴纳社保的要求?
没有缴纳社保的要求。
42、参加女性馨康互助保障活动的“在册参互的男职工配偶”具体是指什么?
“在册参互的男职工配偶”是指已经参加了内蒙古职工住院医疗互助保障的男职工配偶。
43、在册参互的男职工配偶没有正式工作、没参加城镇职工医保、不是内蒙古地区的可以参加吗?
男职工在册参互,其配偶年龄在60周岁以下,都可以参加。
44、女性馨康互助保障活动的交费标准是多少?
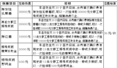
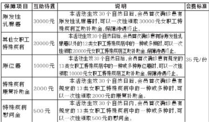
本活动会费标准为35元/份,交纳互助金后互助保障期统一生效。
45、女性馨康互助保障有观察期吗?
有观察期。自互助保障期开始之日起,执行30个自然日的观察期(确诊时间以病理检查报告的时间为准)。连续参加活动的会员没有观察期,超过15个自然日断互后,视为新参互,仍须执行观察期。
46、女性馨康互助保障中的女职工特殊疾病包括哪些内容?
(1)原发性乳腺癌; (2)原发性子宫颈癌或子宫全切除术;
(3)原发性输卵管恶性肿瘤; (4)原发性子宫内膜癌;
(5)绒毛膜癌; (6)原发性外阴癌;
(7)原发性阴道癌; (8)原发性子宫肉瘤;
(9)原发性卵巢癌或卵巢全切除手术; (10)恶性卵巢交界瘤;
(11)恶性葡萄胎; (12)生殖器官上的黑色素瘤;
(13)乳腺导管内乳头状瘤乳腺全切除手术。
47、女性馨康互助保障入会需提供什么材料?
(1)《参加女性馨康互助保障活动申请书》和《参加女性馨康互助保障活动会员名单》(可直接从系统打印);
(2)《内蒙古女性馨康互助保障活动参互申请表》纸质文档一份;
(3)参加《内蒙古职工住院医疗互助保障活动》男职工名单及男职工与配偶的结婚证复印件。
48、男职工与配偶的结婚证丢失怎么办?
可以提供户口本复印件等能证明夫妻关系的材料。
49、参加女性馨康互助保障的办理时间如何规定?
每年3月1日至12月10日。
50、女性馨康互助保障申领补助金需提供什么材料?
(1)会员本人身份证、银行借记卡复印件;
(2)由二级以上医疗机构出具的加盖专用章的病理报告、诊断证明、住院记录、手术记录等材料;
(3)其它必要证明和材料。
51、申领女性馨康补助金时,有时间限制吗?
会员自保障期结束后90个自然日内,不向办事处、代办点提交申领手续的,视同为放弃申领互助补助金的权利。
52、什么是原位癌及原发性妇科癌?
原位癌:指恶性细胞原位无浸润的恶性肿瘤(原位无浸润即指恶性肿瘤细胞未穿透基底膜进入基底膜以下组织)。
原发性妇科癌:指原发性的乳腺癌、子宫癌、子宫颈癌、卵巢癌、输卵管癌、阴道癌及子宫肉癌。原发性指非因其他部位所患癌症转移至上述部位而发生的癌症。
53、女性馨康互助保障的会费标准和互助待遇有哪些?
54、工会经费可否用于职工互助保障支出?
可以,详见《工会会计制度》(财会[2021]7号文件)。
55、互助保障咨询电话



